BizTalk Server  

BizTalk 2013 and Windows Azure Service Bus

An administrative process is usually a long-term process that performs a specific operation flow interacting with the human action of the operator who makes decisions.

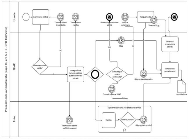
Therefore an administrative procedure is designed through a modeling language, in our case, BPMN.For example, the automated process regulated by DL 160/2010 (an Italian law).




Through the BizTalk schema editor, a schema is designed of the message that represents the automated process with all the relevant data.



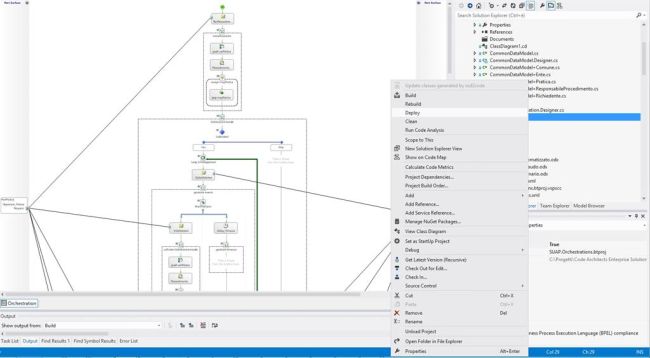
Following the design of the administrative procedure is implemented through the orchestration designer of Visual Studio.


So the orchestration is deployed on the BizTalk instance.


The interface between the BizTalk orchestrations and other systems (including a web application Single Page Application) is made through a service bus (service provided by Windows Azure) and so on the BizTalk console you need to configure a port to communicate with the service bus.




Therefore, the orchestration example is "signed" only to messages of type "procedimentoautomatizzato" and then creates an instance of orchestrazion for each "procedimentoautomatizzato” entered by the user through the web application (by the service bus).

Through the Biz Talk console you can monitor instances BizTalk orchestrations.

 

Using the tools of the BizTalk orchestration the debugger can analizare the single orchestration instance, the steps performed and the current status.


 
Conclusion
 
The solution implemented with BizTalk and Windows Service Bus allows you to easily manage complex administrative procedures with a solution scalable and reliable.