SharePoint  

Sharepoint 2010 - Foster Requirement Specification: Part 1

Introduction

FosShr1.jpg

Requirement Specification

Purpose

The company is undergoing difficulties in managing the large volume of applications for Food Stamps. The application Food Stamps Terminal (FOSTER) is targeted to provide a flexible Food Stamps Management Solution in the company. There is substantial collaboration among workgroup members of the department in creating new applications and food stamps approval and history maintenance. The purpose of this document is to provide the functional and non-functional requirements for this application.

Intended Audience

The intended audience of this document is a Solution Architect / Developer.

System Overview

Each user of the application is assigned the role of Clerk / Manager / Accountant. The Clerk role will be responsible for recording new applications for Food Stamps. The Manager role is performing the Approval process. The Accountant will be reading the Food Stamp information and posting into other LOB applications.

Using a web based interface the users can create new applications, process the approval, view history records etc.

System Analysis

Business Stake Holders from various categories provided input through various discussions and interviews. This information is recorded, analyzed and incorporated into this document.

Acronyms, Terms and Abbreviations

Code

Description

FOSTER

Food Stamps Terminal

Table/List/Records

Repository for storing records of pre-defined columns. 

UD

User Document

UC

Use Case

TBD

To be determined

Interface

A connectivity between two systems

LOB

Line of Business System

References

http://en.wikipedia.org/wiki/Supplemental_Nutrition_Assistance_Program

Use Cases

UC-01 Add / Edit / Delete Users

Id

UC-01

Title

Add / Edit / Delete Users

The Administrator of the system should be able to Add, Edit and Delete users for the application.

FosShr2.jpg

The following are the attributes for the User entity:

Attribute

Description

First Name

Text, First Name of the user

Last Name

Text, Last Name of the user

Created Date

Date, Created Date of entity

UC-02 Modify User Role

Id

UC-02

Title

Modify User Role

The Administrator of the system should be able to modify the user role.

FosShr3.jpg

The following are the roles involved:

  1. Clerk
  2. Manager
  3. Accountant
     

UC-03 Add / Edit / Delete Application

Id

UC-03

Title

Add / Edit / Delete Application

The Clerk user should be able to add / edit / delete applications for the Food Stamps.

FosShr4.jpg

The following are the attributes for the Application entity:

Attribute

Description

First Name

Text, First Name of the applicant

Last Name

Text, Last Name of the applicant

SSN

Text, Social Security Number of the applicant

Address

Text, Address of the applicant

Amount

Currency, Request Amount for Food Stamps

Application Status

Text, Lookup values are Started, Approved, Rejected

Comments

Text, Set reasons for approval / rejection / some comments

UC-04 Approve / Reject Application

Id

UC-04

Title

Approve / Reject Application

The Manager should be able to approve / reject the application.

FosShr5.jpg

The Manager can perform this task in two ways:

  1. Manually updating each Application
  2. Automated updating of all Applications

User Characteristics

The following are the potential classifications of the users of the system:

  1. Administrators: They are given ultimate power to add / edit / delete users, modify configuration settings, run updates, perform backups etc.
  2. Clerks: They are the users who use the system on a day-to-day basis. They run the application screens and reports.
  3. Managers: They are given permission for approval of Food Stamps. They run the application on a weekly basis.
  4. Accountants: They are given read-only permission for viewing the Food Stamp records. They run a desktop application that will interface with FOSTER.
    FosShr6.jpg

Constraints, Assumptions and Dependencies

The new application solution should confirm to the following standards and constraints:

  • The application must fit into the existing Windows Intranet
  • Provide a web-based user interface for the users
  • Integrate an authentication mechanism with current Active Directory installation
  • The application must comply with existing security mechanisms

Functional Requirements

Login/Logout

The system should provide a mechanism to Login or Logout a user. This mechanism should comply with the current Windows Authentication Account credentials of the intranet.

Navigation

The system should provide links to navigate the entire system within the boundaries of the user roles. The system should provide a base URL pointing to the Home page of the application.

User Creation

The system should provide an interface to create new users, modify users and delete users. The interface should have Roles & Permissions assignable to each user.

New Application

The system should provide an interface to capture the new applicant information for Food Stamps. The attributes of an application are detailed in further sections.

Modify Application

The system should provide an interface to modify the applicant information previously recorded.

Delete Application

The system should provide an interface to delete the application information previously recorded.

Manual Approval

The system should provide an interface for manual approval of the application.

Automatic Approval

The system should provide an interface which on invoking should process multiple applications in a loop and Approve or Reject the application based on rules detailed in further sections.

Approved Applications

The system should maintain a table of approved applications. There should be no constraint in having multiple entries of same applicant or ID number.

Rejected Applications

The system should maintain a list of rejected applications. There should be no constraint in having multiple entries of the same applicant or ID number.

Employment Status Management

On a weekly basis the system should connect to other line-of-business applications and retrieve the employment job status for the applicants in the Applications table. This is explained in the upcoming Activity section.

Search History

A Search screen has to be provided for the user role Manager. The Manager should be able to view the history of applicant. The history details should include the following tables:

  • Applications
  • Approved Applications
  • Rejected Applications

The search screen should provide the flexibility to search based on the following fields:

  • SSN

External Interface Requirements

The following are the application sides that should be integrated with other Line of Business applications.

Integration with Accounting

The system should provide a desktop application to integrate the monthly transaction summary to other Line of Business applications. The LOB SDK has only one license and runs within the intranet.

FosShr7.jpg

Activity Diagrams

The following are the activity diagrams describing the control flows for:

  • New Application Activity
  • Application Approval Activity
  • Application Rejection Activity

Additionally the activity diagrams are included for background jobs of:

  • Background Employment Status Update Activity 

New Application Activity

Here the clerk logs into the system, creates a new application and enters the details and submits. The new application is created in the New Applications table.

FosShr8.jpg

Application Approval Activity

Here the manager logs into the system, selects an application and does the approval process. The approval application is moved from the New Applications to the Approved Applications table. The application gets approved based on the rules defined in a further section.

FosShr9.jpg

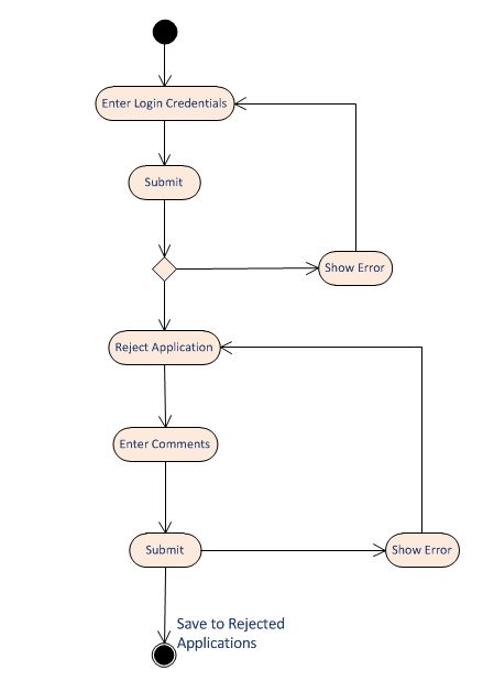
Application Rejection Activity

Here the manager logs into the system, selects an application and does the rejection process. The manager needs to enter comments for the rejection. The rejected application is moved from the New Applications to Rejected Applications list.

FosShr10.jpg

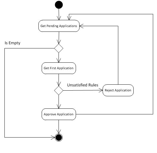
Automatic Approval / Rejection Activity

This activity will automatically apply the rules to the New Applications list. The Manager should be able to invoke this activity by a button click.
 
If all the rules are valid then the particular item is moved to the Approved Applications list. If any of the rules are violated then the item is moved to the Rejected Applications list.

FosShr11.jpg

Background Employment Status Update Activity

In this process the Employment Status table is updated with the latest information from other LOB applications.

The period of execution should be Weekly. Plus the Manager should be given the facility to run this activity on demand by a button click.

FosShr12.jpg

The following are the attributes for the Employment Status entity:

Attribute

Description

SSN

Text, Social Security Number

HasJob

Boolean, True / False

Note: The application should maintain this table as part of the future extensibility strategy.

Approval Rules

The following are the rules the application should consider for approving an application. Please note that these rules must be used in the approval process. Periodically the approved applicants are checked using the same rules and the status is updated.

  • Rule-01: If the Requested Amount is greater than 800, then reject the application with reason "Application Rejected: Requested Amount higher than limit!"
  • Rule-02: If the Applicant is currently employed, then reject the application with the reason "Application Rejected: Applicant no longer Out of Job Status!"

Note: For checking the applicant Employment Status, the SSN has to be used to connect with the Employment Status table.

List of Tables

The following is the summary list of tables involved in the application:

Table

Description

New Applications

For storing applications waiting for approval/rejection

Approved Applications

The set of approved applications

Rejected Applications

The set of rejected applications

Employment Status

The employment status records with SSN as the unique identifier

Users

The set of users