Software Testing  

Introduction To Quality Center

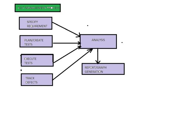
QC is a web-based test management tool which manages all the aspects of the testing process.

It is developed in Visual C++ and MySQL.


QC-MAGEMENT -TOOLS.jpg


New Bitmap Image.JPG

It is divided into 2 parts:

  1. site administrator
  2. quality center

site administrator: has an administration role in which project managers, test managers and test leads can participate in and manage the domain, projects and users.

QC is divided into modules:

  • Releases: Enables the users to manage the testing process. They are defined as soon as software realization specification is available. We define a cycle in which a certain number of requirements are added.
  • Requirements: This includes area and functionality under test, defining the requirement topic & analyzing the requirements.
  • Test plan: Develops test cases and is analysed according to the requirements.
  • Test lab: Place where to test the application / software.
  • Defect tracking: This module is used for logging and tracking defects that are found during test execution. Here the tester can also define the status, whether the test is passed/failed and close.
  • Test resources.: resources which are associated with test cases.
  • Dashboards: Planning, number of test cases and execution of test cases are represented through graphs and reports.

    QC.jpg

It can be attached to our email system so that information about defect tracking can be supplied to all the concerned persons. For example, developers as well as testers.

QC -GRAPHS.jpg

Information can be analyzed in terms of various types of reports and graphs.