Visual Basic .NET  

Creational Pattern - Abstract Factory in VB.NET

Reference: E. Gamma et al., "Design Patterns: Elements of Reusable
Object-Oriented Software"
ISBN 0-201-63361-2, Addison Wesley, 1995.

Context

An abstract factory provides an interface for creating families of related objects without specifying their concrete classes. Sometimes one wants to construct an instance of one of a suite of classes, deciding between the classes at the time of instantiation. In order to avoid duplicating the decision making everywhere an instance is created, we need a mechanism for creating instances of related classes without necessarily knowing which will be instantiated. Solution Create an Abstract Factory class to answer instances of concrete classes (usually subclasses). The class of the resultant instance is unknown to the client of the Abstract Factory.

There are two types of Abstract Factory:

  • Simple Abstract Factory is an abstract class defining Factory methods to answer instances of concrete subclasses. The choice of which subclass to instantiate is completely defined by which method is used, and is unknown to the client.
  • The second form of Abstract Factory is an abstract class defining a common protocol of Factory methods. Concrete subclasses of the abstract factory implement this protocol to answer instances of the appropriate suite of classes. See below for an example, both VB.net and C# implementation.

Applicability

  • Need to abstract from details of implementation of products -The system shall be independent of how its constituent pieces are created, composed, and represented. 
  • Need to have multiple families of products - The system shall be configured with one of multiple families of products.  
  • Need to enforce families of products that must be used together - A family of related product objects is designed to be used together, and you need to enforce this constraint. 
  • Need to hide product implementations and just present interfaces - You want to provide a class library of products, and you want to reveal just their interfaces, not their implementations. 

Characteristics

  • An abstract factory is an object maker. 
  • It typically can produce more than one type of object. 
  • Each object that it produces is known to the receiver of the created object only by that object's interface, not by the object's actual concrete implementation.
  • The different types of objects that the abstract factory can produce are related -- they are from a common family.
  • An abstract factory isolates concrete classes. 
  • It makes exchanging product families easy. 
  • It promotes consistency among products.
  • It supports adding new kinds of products and their families.

Example

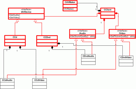
The Example here has an implementation of an Abstract Factory as an Interface IAVDevice that has methods that can create an Audio object and a Video object. The client Codes against IAVDevice and gets IAudio and IVideo interfaces. Passing "cd" in the command line creates a family of cd objects (Audio and Video) and "dvd" creates a family of dvd objects (Audio and Video). The client doesn't care which object (cd audio video or dvd audio video), IAVDevice interface returns as it codes against IAudio and IVideo interface.

 

CR-Abstract-in-VB.net.gif

C# Implementation

To run the example from console first make the exe and then run it by using
csc /out:AbstractFactory.exe AbstractFactory.cs        

//Creates
AbstractFactory
AbstractFactory cd //CD Family
AbstractFactory dvd //DVD Family
using System;
public interface IAVDevice
{
IAudio GetAudio();
IVideo GetVideo();
}
public interface IVideo
{
string GetPictureQuality();
}
public interface IAudio
{
string GetSoundQuality();
}
class CCd:IAVDevice
{
public IAudio GetAudio()
{
return new CCdAudio();
}
public IVideo GetVideo()
{
return new CCdVideo();
}
}
class CDvd:IAVDevice
{
public IAudio GetAudio()
{
return new CDvdAudio();
}
public IVideo GetVideo()
{
return new CDvdVideo();
}
}
class CCdAudio:IAudio
{
public string GetSoundQuality()
{
return "CD Audio is better then DVD Audio";
}
}
class CCdVideo:IVideo
{
public string GetPictureQuality()
{
return "CD video quality is not as good as DVD";
}
}
class CDvdAudio:IAudio
{
public string GetSoundQuality()
{
return "DVD Audio is not as good as CD Audio";
}
}
class CDvdVideo:IVideo
{
public string GetPictureQuality()
{
return "DVD video quality is better then CD";
}
}
class CAVMaker
{
public IAVDevice AVMake(string xWhat)
{
switch (xWhat.ToLower())
{
case "cd":
return new CCd();
case "dvd":
return new CDvd();
default:
return new CCd();
}
}
}
public class AbstractFactory
{
static void Main(string[] args)
{
CAVMaker objFactMaker = new CAVMaker();
IAVDevice objFact;
IAudio objAudio;
IVideo objVideo;
string strWhat;
strWhat = args[0];
objFact = objFactMaker.AVMake(strWhat);
objAudio = objFact.GetAudio();
objVideo = objFact.GetVideo();
Console.WriteLine(objAudio.GetSoundQuality());
Console.WriteLine(objVideo.GetPictureQuality());
}
}

VB.Net Implementation

To run the example from console first make the exe and then run it by using
vbc /out:AbstractFactory.exe AbstractFactory.vb.

'Creates
AbstractFactory
AbstractFactory cd 'CD Family
AbstractFactory dvd 'DVD Family
Imports System
Public Interface IAVDevice
Function GetAudio() As IAudio
Function GetVideo() As IVideo
End Interface
Public
Interface IAudio
Function GetSoundQuality() As String
End
Interface
Public
Interface IVideo
Function GetPictureQuality() As String
End
Interface
Class
CCd
Implements IAVDevice
Public Function GetAudio() As IAudio Implements IAVDevice.GetAudio
GetAudio = New CCdAudio
End Function
Public
Function GetVideo() As IVideo Implements IAVDevice.getVideo
GetVideo = New CCdVideo
End Function
End
Class
Class
CDvd
Implements IAVDevice
Public Function GetAudio() As IAudio Implements IAVDevice.GetAudio
GetAudio = New CDvdAudio
End Function
Public
Function GetVideo() As IVideo Implements IAVDevice.GetVideo
GetVideo = New CDvdVideo
End Function
End
Class
Class
CCdAudio
Implements IAudio
Public Function GetSoundQuality() As String Implements
IAudio.GetSoundQuality()
GetSoundQuality = "CD Audio is better then DVD Audio"
End Function
End
Class
Class
CCdVideo
Implements IVideo
Public Function GetPictureQuality() As String Implements
IVideo.GetPictureQuality()
GetPictureQuality = "CD video quality is not as good as DVD"
End Function
End
Class
Class
CDvdAudio
Implements IAudio
Public Function GetSoundQuality() As String Implements
IAudio.GetSoundQuality()
GetSoundQuality = "DVD Audio is not as good as CD Audio"
End Function
End
Class
Class
CDvdVideo
Implements IVideo
Public Function GetPictureQuality() As String Implements
IVideo.GetPictureQuality()
GetPictureQuality = "DVD video quality is better then CD"
End Function
End
Class
Public
Class CAVMaker
Public Function AVMake(ByVal xWhat As String) As IAVDevice
Select Case xWhat.ToLower
Case "cd"
AVMake = New CCd
Case "dvd"
AVMake = New CDvd
End Select
End
Function
End
Class
Public
Class Client
Public Shared Sub Main(ByVal CmdArgs() As String)
Dim objFactMaker As New CAVMaker
Dim objFact As IAVDevice
Dim objAudio As IAudio
Dim objVideo As IVideo
Dim strWhat As String
strWhat = CmdArgs(0)
objFact = objFactMaker.AVMake(strWhat)
objAudio = objFact.GetAudio
objVideo = objFact.getVideo
Console.WriteLine(objAudio.GetSoundQuality)
Console.WriteLine(objVideo.GetPictureQuality)
End Sub
End
Class