WCF  

Windows Communication Foundation (WCF) Basics


Introduction

In this article, I am describing Windows Communication Foundation (WCF) and why it was introduced in .NET Framework 3.0.

Background

In Modern Application (Distributed Application) development, you can use COM+, .NET Enterprise Services, MSMQ, .NET Remoting, Web services, etc. for communication. All these technologies play different roles and to use them you must develop different solutions for each of them. You therefore need to focus on details of each of the technologies rather than the application business logic.

WCF unifies the capabilities into single, common, general service oriented programming models for Communication. WCF provides a common approach using a common API so developers can focus on their application rather than on the communication protocol.

WCF1.gif

Why Do We Need WCF?

There is one main Bank system which is directly connected with the database, that provides other systems like ATM machine, Loan System data using various communication protocols like Remoting, web service, etc. For communicating with multiple systems using different communication protocols, you have to know the API of that technology. In WCF, you have to just make different End points for different services. There is no need to learn a different API. You can use only one common API for communication with different systems.

In WCF, you have to just make different End points for different services. There is no need to learn a different API. You can use only one common API for communication with a different system.

WCF2.gif

WCF3.gif

WCF Architecture

WCF4.gif

ABC of an EndPoint in WCF

WCF5.gif

All communications with the WCF service will happen via the endpoints. The endpoints specify a Contract that defines which methods of the Service class that will be accessible via the endpoint; each endpoint may expose a different set of methods. The endpoints also define a binding that specifies how a client will communicate with the service and the address where the endpoint is hosted.

A-Address(Where?): Specifies the location of the service which will be like http://Myserver/MyService.Clients will use this location to communicate with our service.

//
// The sample address for above transport schema may look like

http://localhost:81
http://localhost:81/MyService
net.tcp://localhost:82/MyService
net.pipe://localhost/MyPipeService
net.msmq://localhost/private/MyMsMqService
net.msmq://localhost/MyMsMqService

//

B-Binding-Address(How?): Specifies how the two parties will communicate in terms of transport and encoding and protocols.

WCF Supports Nine Types of Bindings

Basic Binding

Offered by the BasicHttpBinding class, this is designed to expose a WCF service as a legacy ASMX web service, so that old clients can work with new services. When used by the client, this binding enables new WCF clients to work with old ASMX services.

TCP Binding

Offered by the NetTcpBinding class, this uses TCP for cross-machine communication on the intranet. It supports a variety of features, including reliability, transactions, and security, and is optimized for WCF-to-WCF communication. As a result, it requires both the client and the service to use WCF.

Peer Network Binding

Offered by the NetPeerTcpBinding class, this uses peer networking as a transport. The peer network-enabled client and services all subscribe to the same grid and broadcast messages to it.

IPC Binding

Offered by the NetNamedPipeBinding class, this uses named pipes as a transport for same-machine communication. It is the most secure binding since it cannot accept calls from outside the machine and it supports a variety of features similar to the TCP binding.

Web Service (WS) Binding

Offered by the WSHttpBinding class, this uses HTTP or HTTPS for transport, and is designed to offer a variety of features such as reliability, transactions, and security over the Internet.

Federated WS Binding

Offered by the WSFederationHttpBinding class, this is a specialization of the WS binding, offering support for federated security.

Duplex WS Binding

Offered by the WSDualHttpBinding class, this is similar to the WS binding except it also supports bidirectional communication from the service to the client.

MSMQ Binding

Offered by the NetMsmqBinding class, this uses MSMQ for transport and is designed to offer support for disconnected queued calls.

MSMQ Integration Binding

Offered by the MsmqIntegrationBinding class, this converts WCF messages to and from MSMQ messages, and is designed to interoperate with legacy MSMQ clients.

Choosing Binding Type

WCF6.gif

C-Contract(What?): Specifies the interface between client and the server. It's a simple interface with some attribute.

Types of Contracts

WCF7.gif

What are Various Ways of Hosting WCF Services?

There are three major ways of hosting a WCF service:

  • Self-hosting the service in its own application domain. The service comes into existence when you create the object of Service Host class and the service closes when you call the Close of the Service Host class.
  • Host in application domain or process provided by IIS Server.
  • Host in application domain and process provided by WAS (Windows Activation Service) Server.

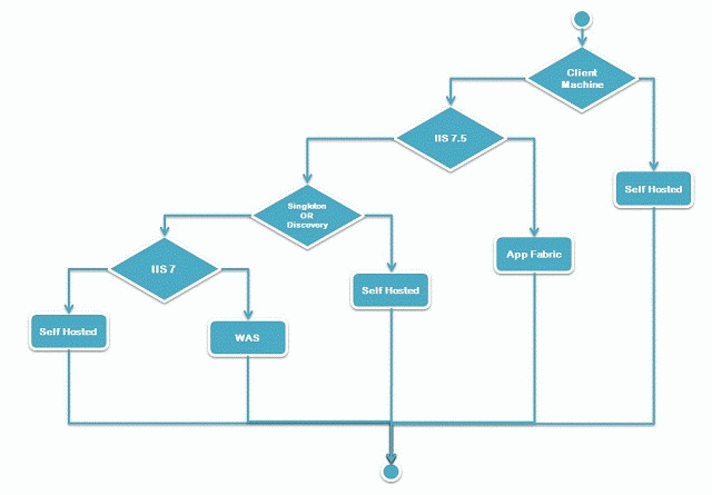
Choose Type of Hosting

WCF8.gif

Your feedback is always welcome.