HoloLens  

Introduction To Microsoft Hololens

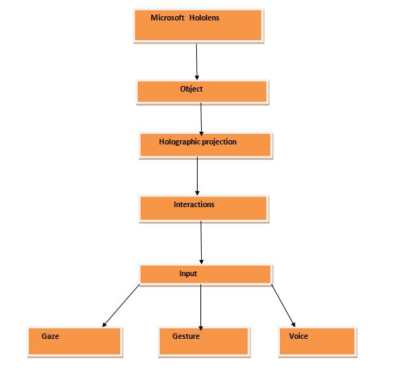
Microsoft Hololens is a headset that has revolutionized the way we perceive the interaction with the virtual world with a very intuitive experience of holographic projection.

Hololens interaction

The general interaction occurs when we interact with an object.

The interaction process is,

  1. Gaze:

    It allows us to simply look at an object like we target with our eyes, hence Gaze.

  2. Gestures:

    It allows us to interact with the object at which we are Gazing (or aiming at through our eyes). There can be different forms of gestures, Hand Gestures Interactions, tap, place and others.

  3. Voice:

    The interaction with an object occurs when we are gazing at it and speaking voice commands.

    Let's see the entire three things as in the following figure.

    flow

Read more articles on Microsoft Hololens: