Algorithms in C#  

Packing Two Dimensional Rectangular Elements At Orthogonal Table

Program Overview

This program is made for packing two dimensional rectangular elements at orthogonal table in sequence along X axis of table, with horizontal orientation exclusively. User interface is simple. At the top left are two fields for entering Table dimension and Pack button for starting packing process, below is table for entering Elements dimensions, and on the right is graphical representation of packed elements at table. For it to work it is necessary to have installed .NET framework 4.0.



Download links

Full solution with executable version of program and open source code with detailed comments download at links.

Problem Introduction

Solving problem of packing two dimensional rectangular elements at orthogonal table involves packing a certain number of elements at one table with fixed dimensions so that the table surface is maximally filled with elements and the time needed for that operation is as short as possible.

Considering the time necessary for solving this problem, it is classified as NP hard by mathematical nomenclature. Even though it is the 21st century and with all advances in math theory, there is no complete math solution for this problem. Here is shown development and implementation of one out of many possible algorithms as solutions for this problem, developed by using Heuristic methods and does not
represent final solution of this problem based on a comprehensive mathematical analysis.

Problem Solving Theory

Theory References

Observing process of packing elements

For purpose of observation there is a need for:

ONE TABLE { Tn(L, W), n=1 }



AND FINIT SEQUENCE OF ELEMENTS { En(l, w), nЄZ and n>0}



TABLE and ELEMENTS are characterized by it's LENGTH and WIDTH.

These two characteristics with it's values are called DIMENSIONS.

Therm 'LENGTH' do not imply greater value in the relation to therm 'WIDTH'.

Allowed range for value of dimensions:

T(L, W), {LЄR and L>0} , {WЄR and W>0}
E(l, w), {lЄR and l>0 and l<=L} , {wЄR and w>0 and w<=W}


LENGTH of element can't be greater than LENGTH of TABLE.

WIDTH of element can't be greater than WIDTH of TABLE.

Because of precision, whole packing process shall be observed within the XY orthogonal coordinate system.

When placed inside coordinate sistem, TABLE and ELEMENTS obtains third characteristic ORIENTATION – POSITION OF SIDES OF TABLE OR ELEMENT, RELATIVE TO X OR Y AXIS. Considering numerus positions that table or elements can take, there are two distinctive for which ORIENTATION gets defined value : HORIZONTAL and VERTICAL.

HORIZONTAL orientation is case when longer side of table or element is parallel to X axis.

VERTICAL orientation is case when longer edge of table or element is parallel to Y axis.

Graphical presentation of five cases of TABLE with packed ELEMENTS inside XY orthogonal coordinate system.



After these five attempts of packing elements there are several important conclusions:

  • Table can be positioned anywhere inside coordinate system horizontally or vertically.

  • Orientation and layout of the elements before packing are irrelevant.

  • Elements can be rotated and packed horizontally or vertically.

  • Packing elements at the table can be random or in sequence along the X or Y axis at free surface of table, called POSITION for packing.

  • Therm 'POSITION', free surface of the table, denotes part of the table that is not already occupied with some other packed element and where can be placed any of remaining elements. There can not be overlapping of elements at surface of the table.

  • Shape of the POSITON does not necessarily have to be rectangular as elements.

  • Selection of the next element that is going to be packed, depends on the possibility of element to be fitted inside observed position.
  • When there is more than one element that can be placed at selected position the choice is random.

  • Packing elements should be compact, side by side, matching dimensions of elements and dimensions of positions so that utilization of the surface of table is maximum.

  • Process of packing is finished when:

  • There is no more elements to be packed, all elements are packed on the table.

  • Table is completely filled, sum of areas of packed elements is equal to the area of the table.

  • There is no more positions on the table for packing elements, at remaining free surface of the table is not possible to fit any of remaining elements.

Developing algorithm

Algorithm that should be developed upon above observations is too complex, so for further study of this problem it is necessary to introduce some restriction.

  • Before packing process starts, table shall be placed at the origin of coordinate system with horizontal orientation.

  • Before packing process starts, all elements must be horizontally oriented and sorted in descending order by size of it's area then by length then by width.

  • Elements can not rotate during packing process.

  • Elements must be packed in sequence along X axis of table, with horizontal orientation exclusively.

  • Coordinates of the first position are always coordinates of the origin, since that at the beginning of packing process table is empty and it's whole surface is free.

  • Conditions for finding new free positions according to demand for a way of packing elements.

    • Position must be rectangular shaped, with determined coordinates of lower left corner, and dimension that corresponds at least to one of the remaining elements. At least one of the remaining elements should be able to fit in position.

    • Coordinates of new position can only be the same as coordinates of lover right or upper left corner of previously packed element.

    • If the position have different shape than rectangular it is necessary to adjust it. It is done by making new positions out of old one, which must fulfill previously two conditions. If newly created positions do not fulfill conditions they are discarded.

    • Order of positions is determined by sorting values of coordinates of lover left corner of position, in ascending order, first by Y than by X axis. This way elements are packed in the way as specified.

    • When there is no more free positions, packing process ends.

  • Conditions for selecting next element for packing

    • Selection of next element that is going to be packed depends of the next characteristic of packed element - FITTING FACTOR and it's calculated numeral value for selected position, which defines possibility of element to be fitted inside observed position. The greater value of this characteristic means that element better fits to the observed position. BEST FIT therm describes FITTING FACTOR value of element with equal length and width as observed position, a 100% filled position.

    • Next element that is going to be packed, is selected upon calculated value for FITTING FACTOR for selected position.

    • Initial fitting factor of all elements for the observed position is zero.

    • If element with it's dimensions can fit inside position, fitting factor is increased by one.

    • If element have equal length as position, fitting factor is increased by one, favoring element that fits exactly across the length of position.

    • If element have equal width as position, fitting factor is increased by one, favoring element that fits exactly across the width of position.

    • When fitting factor is calculated for all elements, they are sorted in descending sort order first by fitting factor value, than by value of area, then by value of length, then by value of width.

    • First element in sorted sequence is selected and if it's fitting factor is greater than zero, it is placed at selected position so that the bottom left corner of the element matches the lower left corner of position.

    • If value of fitting factor of first element in sorted sequence is equal zero, selected position is discarded due to lack of fitting element.

    • When there is no more elements, packing process ends.

  • This algorithm do not need check if table is completely filled for stopping process.

Graphical presentation of packing process step by step, according to above restriction.

  • Table is placed at the origin of coordinate system and elements are sorted in descending order by size of its area.



  • Selecting first position and packing one element in it.

    • Since that at the beginning of packing process table is empty, first free position, Position 1, is whole area of table with it's lower left corner placed at origin.

    • Coordinates of Position 1 are coordinates of the origin.

    • Calculated value for fitting factor for all four elements is one, so the one with the greater size of area is selected to be packed, and it is element E1.

    • Selected element E1 is placed at coordinates of selected Position 1.


  • Finding new positions after placing element.

    • Free surface on table does not meet the requirement for new position because of it's shape and it needs to be adjusted. Accordingly to request for packing direction, along X axis of table, with horizontal orientation exclusively, Position 1 is splited into two rectangular shapes with horizontal line from the upper right corner of the last placed element to the right edge of Position 1.

    • Now there are two new positions, Position 1 and Position 2, with it's coordinates that are aligned accordingly to condition for sorting positions. Previous Position 1 is erased from the list of positions.

    • Coordinates of new Position 1 are coordinates of lower right corner of E1.

    • Coordinates of new Position 2 are coordinates of upper left corner of E1.


  • Packing new element.

    • Selected position is Position 1.

    • Calculated value for fitting factor for all three elements is one, so the one with the greater size of area is selected to be packed, and it is element E4.

    • Selected element E4 is placed at coordinates of selected Position 1.


  • Finding new positions
    • Situation on the table is similar to situation after placing first element, so the steps are also similar. Divide Position 1 into two rectangular shapes with horizontal line from the upper right corner of the last placed element to the right edge of Position 1.

    • There are now two new positions and one old, with it's coordinates that are aligned accordingly to condition for sorting positions.

    • Position 1 with coordinates at lower right corner of E4.

    • Position 2 with coordinates at upper left corner of E4.

    • Position 3, former position 2, with coordinates at upper left corner of E1.


  • INADEQUATE POSITION CASE !

    • Position 2 is inadequate because of it's width and shall be discarded. There is no element left that can fit across width of Position 2.

    • After erasing position 2, Position 1 shall be adjusted as shown below.

    • Colored in white is part of discarded Position 2, and unused space of table.

    • Position 3 is now Position 2.


  • Process is continued by packing the last two elements and finding new positions.





  • Process has ended because there is no more free elements. All elements are packed.

Finally packed elements on table



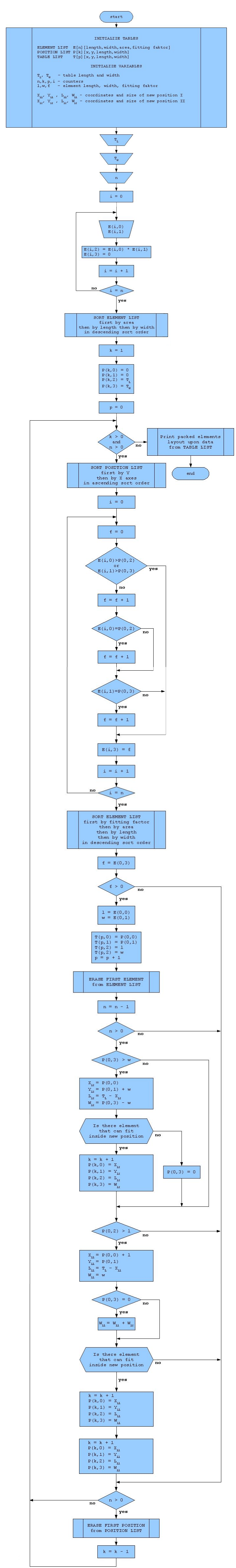
After analysis here is written universal algorithm

Algorithm for two dimensional rectangular elements at orthogonal table in sequence along X axis.

 
Program code

Implementation of algorithm shown above in programming language C# 4.0, .Net framework 4.0 as independent class with it's public method that requires three arguments and returns one:

public DataGridView Pack_Elements(int Table_length, int Table_width, DataGridView Elements)

DataGridView with it's values that is going to be passed as argument to method, has to be the same structure as DataGridView ELEMENT_LIST declared inside class.

Values that are going to be passed to method, must be arranged and sorted accordingly to packing process demands,
length of table and elements must be greater than width, so that elements are packed with horizontal orientation.

If there is need for different orientation values should be arranged accordingly.

After finishing packing process, method returns DataGridView TABLE_LIST as argument to caller method, that contains coordinates of positions and dimensions of packed elements, that can be used for graphical presentation of packed elements at orthogonal table. Program code below is just an example made for learning. For a more detailed analysis it is better to download full project with open source code.

Code
  1. using System;  
  2. using System.ComponentModel;  
  3. using System.Windows.Forms;  
  4. namespace Packing_two_dimensional_rectangular_elements_at_orthogonal_table  
  5. {  
  6.     public class Pack_Elements_Along_X_Horizontally  
  7.     {  
  8.         //  
  9.         // Tables  
  10.         //  
  11.         DataGridView ELEMENT_LIST;  
  12.         DataGridView POSITION_LIST;  
  13.         DataGridView TABLE_LIST;  
  14.         //  
  15.         // Variables  
  16.         //  
  17.         int Tl, Tw; // table length and width  
  18.         int n, k, p, i; // counters  
  19.         int x, l, w, a, f; // element index, length, width, area and fitting factor  
  20.         int Lmin, Wmin; // smalest element length and width  
  21.         int X11, Y11, L11, W11, A11; // new position I coordinates, length, width and area  
  22.         int X12, Y12, L12, W12, A12; // new position II coordinates, length, width and area  
  23.         int p_X; // old position X  
  24.         int p_Y; // old position Y  
  25.         int Pl; // old position length  
  26.         int Pw; // old position width  
  27.         bool P_ok; // new position 'is adequate' state flag  
  28.         const string format = "0000000000"// number format  
  29.         //  
  30.         //  
  31.         //  
  32.         void Initialize_Tables()  
  33.         {  
  34.             //  
  35.             // Create table ELEMENT_LIST  
  36.             //  
  37.             ELEMENT_LIST = new DataGridView();  
  38.             //  
  39.             // Add columns  
  40.             //  
  41.             // DataGridView.Columns.Add("Column Name", "Column Header Text");  
  42.             //  
  43.             ELEMENT_LIST.Columns.Add("E_Index""Element index");  
  44.             ELEMENT_LIST.Columns.Add("E_Length""Element length");  
  45.             ELEMENT_LIST.Columns.Add("E_Width""Element width");  
  46.             ELEMENT_LIST.Columns.Add("E_Area""Element area");  
  47.             ELEMENT_LIST.Columns.Add("E_Fitting""Element fiting faktor");  
  48.             //  
  49.             // Add SortCompare event handler  
  50.             //  
  51.             ELEMENT_LIST.SortCompare +=  
  52.                 new System.Windows.Forms.DataGridViewSortCompareEventHandler(E_SortCompare);  
  53.             //  
  54.             //  
  55.             //  
  56.             //  
  57.             // Create table POSITION LIST  
  58.             //  
  59.             POSITION_LIST = new DataGridView();  
  60.             //  
  61.             // Add columns  
  62.             //  
  63.             // DataGridView.Columns.Add("Column Name", "Column Header Text");  
  64.             //  
  65.             POSITION_LIST.Columns.Add("P_X""Position X");  
  66.             POSITION_LIST.Columns.Add("P_Y""Position Y");  
  67.             POSITION_LIST.Columns.Add("P_Length""Position length");  
  68.             POSITION_LIST.Columns.Add("P_Width""Position width");  
  69.             //  
  70.             // Add SortCompare event handler  
  71.             //  
  72.             POSITION_LIST.SortCompare +=  
  73.                 new System.Windows.Forms.DataGridViewSortCompareEventHandler(P_SortCompare);  
  74.             //  
  75.             //  
  76.             //  
  77.             //  
  78.             // Create table TABLE LIST  
  79.             //  
  80.             TABLE_LIST = new DataGridView();  
  81.             //  
  82.             // Add columns  
  83.             //  
  84.             // DataGridView.Columns.Add("Column Name", "Column Header Text");  
  85.             //  
  86.             TABLE_LIST.Columns.Add("E_I""Element index");  
  87.             TABLE_LIST.Columns.Add("E_X""Element X");  
  88.             TABLE_LIST.Columns.Add("E_Y""Element Y");  
  89.             TABLE_LIST.Columns.Add("E_Length""Element length");  
  90.             TABLE_LIST.Columns.Add("E_Width""Element width");  
  91.             //  
  92.             //  
  93.             //  
  94.         }  
  95.         void Initialize_Variables()  
  96.         {  
  97.             Tl = 0;  
  98.             Tw = 0;  
  99.             n = 0;  
  100.             k = 0;  
  101.             p = 0;  
  102.             i = 0;  
  103.             x = 0;  
  104.             l = 0;  
  105.             w = 0;  
  106.             a = 0;  
  107.             f = 0;  
  108.             Lmin = 0;  
  109.             Wmin = 0;  
  110.             X11 = 0;  
  111.             Y11 = 0;  
  112.             L11 = 0;  
  113.             W11 = 0;  
  114.             A11 = 0;  
  115.             X12 = 0;  
  116.             Y12 = 0;  
  117.             L12 = 0;  
  118.             W12 = 0;  
  119.             A12 = 0;  
  120.             p_X = 0;  
  121.             p_Y = 0;  
  122.             Pl = 0;  
  123.             Pw = 0;  
  124.             P_ok = false;  
  125.         }  
  126.         void E_SortCompare(object sender, DataGridViewSortCompareEventArgs e)  
  127.         {  
  128.             //  
  129.             // SortCompare event handler  
  130.             //  
  131.             //  
  132.             // Sort table by selected column then by forth then by second  
  133.             // then by third then by first column in the selected Sort Direction  
  134.             //  
  135.             // Compare values inside cells in selected column  
  136.             e.SortResult = System.String.CompareOrdinal(  
  137.                 e.CellValue1.ToString(), e.CellValue2.ToString());  
  138.             // If values are equal  
  139.             // Compare values inside cells in forth column  
  140.             if (e.SortResult == 0)  
  141.             {  
  142.                 e.SortResult = System.String.CompareOrdinal(  
  143.                     ELEMENT_LIST.Rows[e.RowIndex1].Cells[3].Value.ToString(),  
  144.                     ELEMENT_LIST.Rows[e.RowIndex2].Cells[3].Value.ToString());  
  145.                 // If values are equal  
  146.                 // Compare values inside cells in second column  
  147.                 if (e.SortResult == 0)  
  148.                 {  
  149.                     e.SortResult = System.String.CompareOrdinal(  
  150.                         ELEMENT_LIST.Rows[e.RowIndex1].Cells[1].Value.ToString(),  
  151.                         ELEMENT_LIST.Rows[e.RowIndex2].Cells[1].Value.ToString());  
  152.                     // If values are equal  
  153.                     // Compare values inside cells in third column  
  154.                     if (e.SortResult == 0)  
  155.                     {  
  156.                         e.SortResult = System.String.CompareOrdinal(  
  157.                             ELEMENT_LIST.Rows[e.RowIndex1].Cells[2].Value.ToString(),  
  158.                             ELEMENT_LIST.Rows[e.RowIndex2].Cells[2].Value.ToString());  
  159.                         // If values are equal  
  160.                         // Compare values inside cells in first column  
  161.                         // in oposite sort direction than selected  
  162.                         if (e.SortResult == 0)  
  163.                         {  
  164.                             e.SortResult = System.String.CompareOrdinal(  
  165.                                 ELEMENT_LIST.Rows[e.RowIndex2].Cells[0].Value.ToString(),  
  166.                                 ELEMENT_LIST.Rows[e.RowIndex1].Cells[0].Value.ToString());  
  167.                         }  
  168.                     }  
  169.                 }  
  170.             }  
  171.             e.Handled = true;  
  172.         }  
  173.         void P_SortCompare(object sender, DataGridViewSortCompareEventArgs e)  
  174.         {  
  175.             //  
  176.             // SortCompare event handler  
  177.             //  
  178.             // Sort table by selected column then by first column  
  179.             // in the selected Sort Direction  
  180.             //  
  181.             // Compare values inside cells in selected column  
  182.             e.SortResult = System.String.CompareOrdinal(  
  183.                 e.CellValue1.ToString(), e.CellValue2.ToString());  
  184.             // If values are equal  
  185.             // Compare values inside cells in first column  
  186.             if (e.SortResult == 0)  
  187.             {  
  188.                 e.SortResult = System.String.CompareOrdinal(  
  189.                     POSITION_LIST.Rows[e.RowIndex1].Cells[0].Value.ToString(),  
  190.                     POSITION_LIST.Rows[e.RowIndex2].Cells[0].Value.ToString());  
  191.             }  
  192.             e.Handled = true;  
  193.         }  
  194.         public DataGridView Pack_Elements(int Table_length, int Table_width, DataGridView Elements)  
  195.         {  
  196.             //  
  197.             // Packing elements in sequence along X axis of table,  
  198.             // with horizontal orientation exclusively.  
  199.             //  
  200.             // Algorithm has optimisation for adjusting area  
  201.             // of positions along X axes  
  202.             //  
  203.             //  
  204.             // This method needs three arguments and returns one argument.  
  205.             // Table_length, Table_width and DataGridView Elements.  
  206.             //  
  207.             // Structure of DataGridView that is going to be passed as argument,  
  208.             // from caller method, must be the same as structure of  
  209.             // DataGridView ELEMENT_LIST.  
  210.             //  
  211.             // Method returns DataGridView TABLE_LIST with data  
  212.             // of packed elements: index, x, y, length and width.  
  213.             //  
  214.             //  
  215.             //  
  216.             //  
  217.             Initialize_Tables();  
  218.             //  
  219.             //  
  220.             //  
  221.             Initialize_Variables();  
  222.             //  
  223.             // Set table length and width  
  224.             //  
  225.             Tl = Table_length;  
  226.             Tw = Table_width;  
  227.             //  
  228.             // Copy element dimensions from DataGridView Elements  
  229.             // to ELEMENT_LIST table and format it's values  
  230.             //  
  231.             // Set elements counter to zero  
  232.             n = 0;  
  233.             // Set table row counter to zero  
  234.             i = 0;  
  235.             // Fill ELEMENT_LIST  
  236.             for (i = 0; i < Elements.RowCount; i++)  
  237.             {  
  238.                 if (Elements[1, i].Value != null)  
  239.                 {  
  240.                     ELEMENT_LIST.Rows.Add();  
  241.                     ELEMENT_LIST[0, i].Value = (int.Parse(Elements[0, i].Value.ToString())).ToString(format);  
  242.                     ELEMENT_LIST[1, i].Value = (int.Parse(Elements[1, i].Value.ToString())).ToString(format);  
  243.                     ELEMENT_LIST[2, i].Value = (int.Parse(Elements[2, i].Value.ToString())).ToString(format);  
  244.                     ELEMENT_LIST[3, i].Value = (int.Parse(Elements[3, i].Value.ToString())).ToString(format);  
  245.                     ELEMENT_LIST[4, i].Value = (int.Parse(Elements[4, i].Value.ToString())).ToString(format);  
  246.                     // Increase elements counter by one  
  247.                     n++;  
  248.                 }  
  249.             }  
  250.             //  
  251.             // Sort elements in descending sort order  
  252.             // first by area then by length then by width of elements  
  253.             //  
  254.             ELEMENT_LIST.Sort(ELEMENT_LIST.Columns[3], ListSortDirection.Descending);  
  255.             // Set position coordinates to origin  
  256.             p_X = 0;  
  257.             p_Y = 0;  
  258.             //  
  259.             // Enter coordinates and dimensions  
  260.             // of first position in table 'POSITION_LIST'  
  261.             //  
  262.             POSITION_LIST.Rows.Add(p_X.ToString(format), // X coordinate  
  263.                 p_Y.ToString(format), // Y coordinate  
  264.                 Tl.ToString(format), // table lenght  
  265.                 Tw.ToString(format)); // table width  
  266.             // Set position counter to one  
  267.             k = 1;  
  268.             // Set counter of packed elements to zero  
  269.             p = 0;  
  270.             //  
  271.             // Pack elements while there is free positions and  
  272.             // elements for packing  
  273.             //  
  274.             while (k > 0 && n > 0)  
  275.             {  
  276.                 // Sort positions in ascending sort order first by Y, and then by X axes  
  277.                 POSITION_LIST.Sort(POSITION_LIST.Columns[1], ListSortDirection.Ascending);  
  278.                 // Get length and width of first position in 'POSITION_LIST'  
  279.                 Pl = int.Parse(POSITION_LIST[2, 0].Value.ToString());  
  280.                 Pw = int.Parse(POSITION_LIST[3, 0].Value.ToString());  
  281.                 // Calculate fitting factor for each element for the first position  
  282.                 for (i = 0; i < n; i++)  
  283.                 {  
  284.                     // Element length  
  285.                     l = int.Parse(ELEMENT_LIST[1, i].Value.ToString());  
  286.                     // Element width  
  287.                     w = int.Parse(ELEMENT_LIST[2, i].Value.ToString());  
  288.                     // Set fitting factor initial value  
  289.                     f = 0;  
  290.                     // Does element fits inside position  
  291.                     if (Pl < l || Pw < w)  
  292.                     {  
  293.                         // If not  
  294.                         f = 0;  
  295.                     }  
  296.                     else  
  297.                     {  
  298.                         // If yes  
  299.                         f++;  
  300.                         //  
  301.                         if (Pl == l)  
  302.                         {  
  303.                             // If element fits exactly across lenght of position  
  304.                             f++;  
  305.                         }  
  306.                         //  
  307.                         if (Pw == w)  
  308.                         {  
  309.                             // If element fits exactly across width of position  
  310.                             f++;  
  311.                         }  
  312.                     }  
  313.                     // Enter fitting factor value inside ELEMENT_LIST table  
  314.                     ELEMENT_LIST[4, i].Value = f.ToString(format);  
  315.                 }  
  316.                 //  
  317.                 // Sort elements in descending sort order first by fitting factor value,  
  318.                 // then by area then by length then by width of elements  
  319.                 //  
  320.                 ELEMENT_LIST.Sort(ELEMENT_LIST.Columns[4], ListSortDirection.Descending);  
  321.                 //  
  322.                 // Get fitting factor value for the first element  
  323.                 //  
  324.                 f = int.Parse(ELEMENT_LIST[4, 0].Value.ToString());  
  325.                 //  
  326.                 // If fitting factor is greater than zero  
  327.                 // element can be packed inside selected position  
  328.                 //  
  329.                 if (f > 0)  
  330.                 {  
  331.                     //  
  332.                     // Get coordinates of selected position  
  333.                     //  
  334.                     p_X = int.Parse(POSITION_LIST[0, 0].Value.ToString());  
  335.                     p_Y = int.Parse(POSITION_LIST[1, 0].Value.ToString());  
  336.                     // Get index, length and width of packed element  
  337.                     x = int.Parse(ELEMENT_LIST[0, 0].Value.ToString());  
  338.                     l = int.Parse(ELEMENT_LIST[1, 0].Value.ToString());  
  339.                     w = int.Parse(ELEMENT_LIST[2, 0].Value.ToString());  
  340.                     //  
  341.                     // Enter coordinates of position,  
  342.                     // element dimensions and index,  
  343.                     // at TABLE LIST  
  344.                     //  
  345.                     TABLE_LIST.Rows.Add();  
  346.                     TABLE_LIST[0, p].Value = x.ToString(); // index  
  347.                     TABLE_LIST[1, p].Value = p_X.ToString(); // position x  
  348.                     TABLE_LIST[2, p].Value = p_Y.ToString(); // position y  
  349.                     TABLE_LIST[3, p].Value = l.ToString(); // element length  
  350.                     TABLE_LIST[4, p].Value = w.ToString(); // element width  
  351.                     // Increase packed elements counter by one  
  352.                     p++;  
  353.                     // Erase packed element from list of elements  
  354.                     ELEMENT_LIST.Rows.RemoveAt(0);  
  355.                     // Decrease elements counter by one  
  356.                     n--;  
  357.                     //  
  358.                     // If there is free elements left  
  359.                     // seek for new positions  
  360.                     //  
  361.                     if (n > 0)  
  362.                     {  
  363.                         //  
  364.                         // Sort elements in descending sort order,  
  365.                         // first by area then by length then by width of elements  
  366.                         //  
  367.                         // This step is necessary for faster searching  
  368.                         // for element that can fit inside new positions  
  369.                         //  
  370.                         // And the elements are sorted accordingly to demand of  
  371.                         // second restriction in algorithm development  
  372.                         // for the next step in packing process  
  373.                         //  
  374.                         ELEMENT_LIST.Sort(ELEMENT_LIST.Columns[3], ListSortDirection.Descending);  
  375.                         // Set new position 'is adequate' state flag  
  376.                         P_ok = true;  
  377.                         //  
  378.                         // New position II with coordinates  
  379.                         // at upper left corner of previous  
  380.                         // packed element  
  381.                         //  
  382.                         if (Pw > w)  
  383.                         {  
  384.                             //  
  385.                             // Initialize local variables  
  386.                             //  
  387.                             X12 = 0;  
  388.                             Y12 = 0;  
  389.                             L12 = 0;  
  390.                             W12 = 0;  
  391.                             A12 = 0;  
  392.                             // Set new position 'is adequate' state flag  
  393.                             P_ok = false;  
  394.                             //  
  395.                             // Coordinates of new position II  
  396.                             //  
  397.                             X12 = p_X;  
  398.                             Y12 = p_Y + w;  
  399.                             //  
  400.                             // Length, width and area of new position II  
  401.                             //  
  402.                             L12 = Tl - X12;  
  403.                             W12 = Pw - w;  
  404.                             A12 = L12 * W12;  
  405.                             //  
  406.                             // Find is there element left that can fit inside position  
  407.                             //  
  408.                             // Set ELEMENT_LIST table counter value  
  409.                             i = n - 1;  
  410.                             //  
  411.                             // Get area of the last element in table  
  412.                             //  
  413.                             a = int.Parse(ELEMENT_LIST[3, i].Value.ToString());  
  414.                             while (a <= A12 && i > -1)  
  415.                             {  
  416.                                 //  
  417.                                 // Get next element area  
  418.                                 //  
  419.                                 a = int.Parse(ELEMENT_LIST[3, i].Value.ToString());  
  420.                                 //  
  421.                                 // Get element length and width value  
  422.                                 //  
  423.                                 Lmin = int.Parse(ELEMENT_LIST[1, i].Value.ToString());  
  424.                                 Wmin = int.Parse(ELEMENT_LIST[2, i].Value.ToString());  
  425.                                 //  
  426.                                 // If element can fit  
  427.                                 // at observed position,  
  428.                                 // set new position II at list of positions  
  429.                                 //  
  430.                                 if (L12 >= Lmin && W12 >= Wmin)  
  431.                                 {  
  432.                                     POSITION_LIST.Rows.Add(X12.ToString(format),  
  433.                                         Y12.ToString(format),  
  434.                                         L12.ToString(format),  
  435.                                         W12.ToString(format));  
  436.                                     // Increase positions counter by one  
  437.                                     k++;  
  438.                                     // Set new position 'is adequate' state flag  
  439.                                     P_ok = true;  
  440.                                     // Set counter value to loop exit value  
  441.                                     i = -1;  
  442.                                 }  
  443.                                 // Decrease elements counter by one  
  444.                                 i--;  
  445.                             }  
  446.                         }  
  447.                         //  
  448.                         // New position I with coordinates  
  449.                         // at lower right corner of previous  
  450.                         // packed element  
  451.                         //  
  452.                         if (Pl > l)  
  453.                         {  
  454.                             //  
  455.                             // Initialize local variables  
  456.                             //  
  457.                             X11 = 0;  
  458.                             Y11 = 0;  
  459.                             L11 = 0;  
  460.                             W11 = 0;  
  461.                             A11 = 0;  
  462.                             //  
  463.                             // Coordinates of new position I  
  464.                             //  
  465.                             X11 = p_X + l;  
  466.                             Y11 = p_Y;  
  467.                             //  
  468.                             // Length, width and area of new position I  
  469.                             //  
  470.                             L11 = Tl - X11;  
  471.                             W11 = w;  
  472.                             A11 = L11 * W11;  
  473.                             //  
  474.                             // If position two is inadeqate,  
  475.                             // adjust width of position one  
  476.                             //  
  477.                             if (!P_ok)  
  478.                             {  
  479.                                 W11 = W11 + W12; 
  480.                                 A11 = L11 * W11
  481.                             }  
  482.                             //  
  483.                             // Find is there element left that can fit inside position  
  484.                             //  
  485.                             // Set element counter value  
  486.                             i = n - 1;  
  487.                             //  
  488.                             // Get area of the last element in table  
  489.                             //  
  490.                             a = int.Parse(ELEMENT_LIST[3, i].Value.ToString());  
  491.                             while (a <= A11 && i > -1)  
  492.                             {  
  493.                                 //  
  494.                                 // Get next element area  
  495.                                 //  
  496.                                 a = int.Parse(ELEMENT_LIST[3, i].Value.ToString());  
  497.                                 //  
  498.                                 // Get element length and width value  
  499.                                 //  
  500.                                 Lmin = int.Parse(ELEMENT_LIST[1, i].Value.ToString());  
  501.                                 Wmin = int.Parse(ELEMENT_LIST[2, i].Value.ToString());  
  502.                                 //  
  503.                                 // If there is element that can fit  
  504.                                 // at position,  
  505.                                 // set new position I at list of positions  
  506.                                 //  
  507.                                 if (L11 >= Lmin && W11 >= Wmin)  
  508.                                 {  
  509.                                     POSITION_LIST.Rows.Add(X11.ToString(format),  
  510.                                         Y11.ToString(format),  
  511.                                         L11.ToString(format),  
  512.                                         W11.ToString(format));  
  513.                                     // Increase positions counter by one  
  514.                                     k++;  
  515.                                     // Set counter value to loop exit value  
  516.                                     i = -1;  
  517.                                 }  
  518.                                 // Decrease elements counter by one  
  519.                                 i--;  
  520.                             }  
  521.                         }  
  522.                     }  
  523.                 }  
  524.                 //  
  525.                 // Is there free elements left for packing  
  526.                 //  
  527.                 if (n > 0)  
  528.                 {  
  529.                     //  
  530.                     // Erase first position from list  
  531.                     //  
  532.                     POSITION_LIST.Rows.RemoveAt(0);  
  533.                     // Decrease positions counter by one  
  534.                     k--;  
  535.                 }  
  536.             }  
  537.             //  
  538.             // End of packing process  
  539.             //  
  540.             return TABLE_LIST;  
  541.         }  
  542.     }  
  543. }  
Conclusion

This article shows that by using common algorithm development and programming knowledge, we can find a solution for very complex mathematical problem without need of knowing complex math theory for describing such problem.

Algorithm and program code developed inside this article solves only one type of packing problem, packing two dimensional rectangular elements at orthogonal table in sequence along X axis of table, with horizontal orientation exclusively and can be easily changed to solve the same problem with different element orientation, or withthe possibility that elements can rotate during packing process or to change axes along with elements that will be packed.

It can also be a good starting point for any deeper mathematical analysis of such problem.