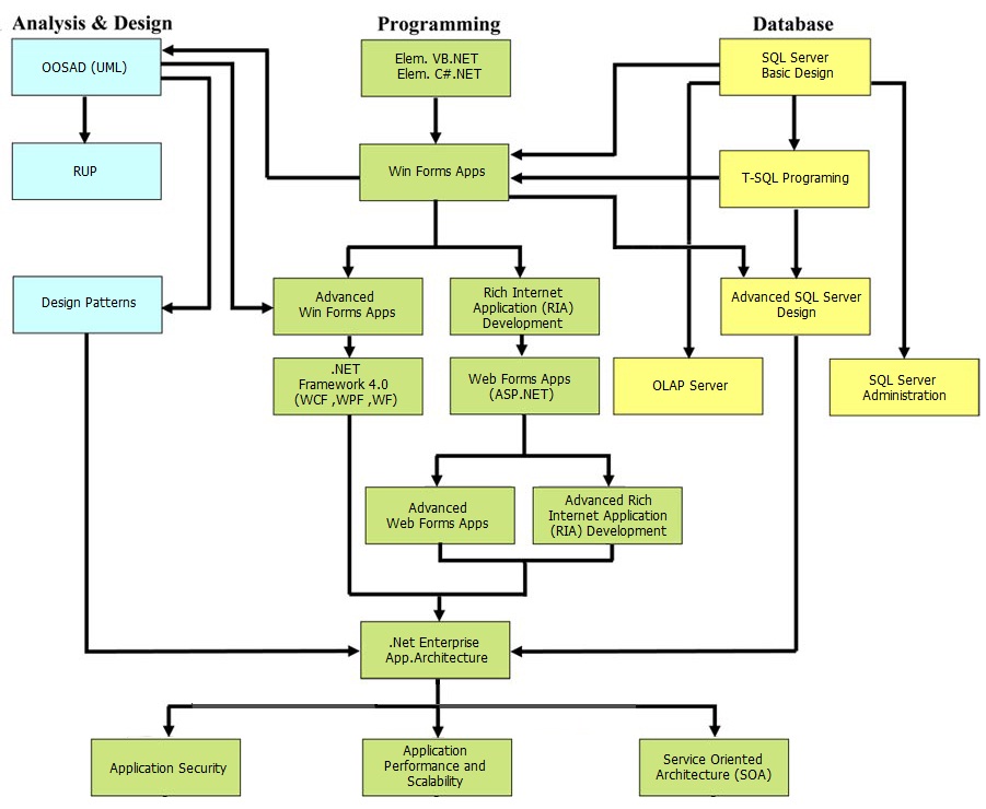
the road of programming

the Road of programming is :Untitled.jpg